滚动快讯
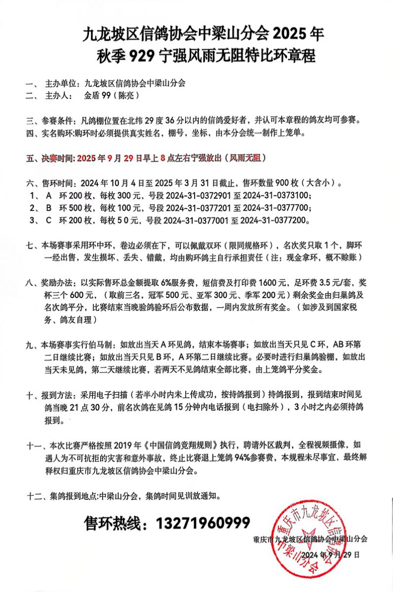
九区中梁山分会2025年秋929宁强风雨无阻特比环赛规程
作者:九区中梁山分会
时间:2024-10-04 16:38:50
浏览:
.jpg)
打开手机微信,扫描二维码,关注重庆赛鸽网,了解更多赛鸽信息

本文未经许可,严禁转载。报刊、广电、网站或个人博客如需转载或引用须取得本人许可!
上一篇文章:渝中区鸽会2025年秋季国庆杯61W特比环赛规程
下一篇文章:九龙坡区鸽会2024年冬季119略阳杯售环数据
作者:九区中梁山分会
时间:2024-10-04 16:38:50
浏览:
.jpg)
打开手机微信,扫描二维码,关注重庆赛鸽网,了解更多赛鸽信息

本文未经许可,严禁转载。报刊、广电、网站或个人博客如需转载或引用须取得本人许可!
上一篇文章:渝中区鸽会2025年秋季国庆杯61W特比环赛规程
下一篇文章:九龙坡区鸽会2024年冬季119略阳杯售环数据
